• 党建领航
    • 党建动态
    • 党员风采
    • 学习园地
    • 群团统战
    • 关工在线
  • 菁菁校园
    • 学校概况
    • 学校新闻
    • 学校荣誉
    • 今日校园
    • 老校故事
  • 教师发展
    • 四有好老师
    • 名师工作坊
    • 师训成长园
  • 学生成长
    • 缤纷活动
    • 榜样少年
    • 家校共育
    • 心灵驿站
  • 实验研究
    • 科研视窗
    • 学科教研
  • 国际交流
    • 国际理解
    • 友好往来
  • 百年回眸
    • 学校简史
    • 网上校史馆
    • 校庆专栏
  • 校务公开
    • 通知公告
    • 政策文件
SEARCH
CN
  • 首页
  • 新闻搜索
  • 党建领航
    • 党建动态
    • 党员风采
    • 学习园地
    • 群团统战
    • 关工在线
  • 菁菁校园
    • 学校概况
    • 学校新闻
    • 学校荣誉
    • 今日校园
    • 老校故事
  • 教师发展
    • 四有好老师
    • 名师工作坊
    • 师训成长园
  • 学生成长
    • 缤纷活动
    • 榜样少年
    • 家校共育
    • 心灵驿站
  • 实验研究
    • 科研视窗
    • 学科教研
  • 国际交流
    • 国际理解
    • 友好往来
  • 百年回眸
    • 学校简史
    • 网上校史馆
    • 校庆专栏
  • 校务公开
    • 通知公告
    • 政策文件
首页
-
校务公开 - 自行采购 - 内容
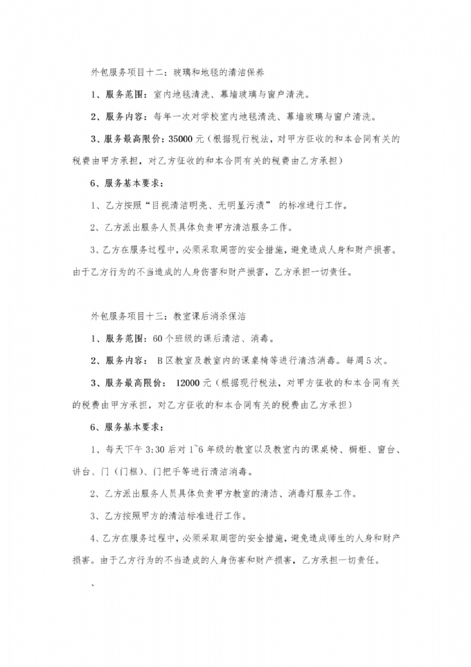
关于采购服务外包方的公告
发布时间:2020.07.18  浏览次数:4550

学校一周食堂食谱(2020.7.13)
关于申报苏州市教育成果奖的公示
2026年苏州市实验小学校(信息中心-1)采购意向
查看详细 >>
2026年苏州市实验小学校(总务处-1)采购意向
查看详细 >>
2026年度苏州市实验小学校后勤维保服务外包方公示
查看详细 >>
苏州市实验小学校关于苏州市实验小学校2025年校服采购中标公告
一、项目编号:JSXC2025-Q-G-114 二、项目名称:苏州市实验小学校2025年校服采购 三、中标信息: 中标单位名称:江苏苏美达伊顿纪德品牌管理有限公司 中标单位地址:南京市长江路190号 中标金额:660元/套(每套:夏装+春秋装) 四、主要标的信息 货物类 项目名称:苏州市实验小学校2025年校服采购; 项目范围:采购校
查看详细 >>
版权所有©苏州市实验小学校
地址:苏州市端文路1号
邮编:215007
联系电话:65192801
苏ICP备10204645号-15
版权所有©苏州市实验小学校
地址:苏州市端文路1号
邮编:215007
联系电话:65192801
苏ICP备10204645号-15
热门搜索
  • 实验
  • 课题
  • 招生
  • 入学
  • 施教区
  • 招聘
  • 采购
  • 公示
  • 公告